主办:中共陕西省委网信办 承办:陕西省网络举报中心
首页
权威发布
省内发布
融媒互联
法律法规
工作动态
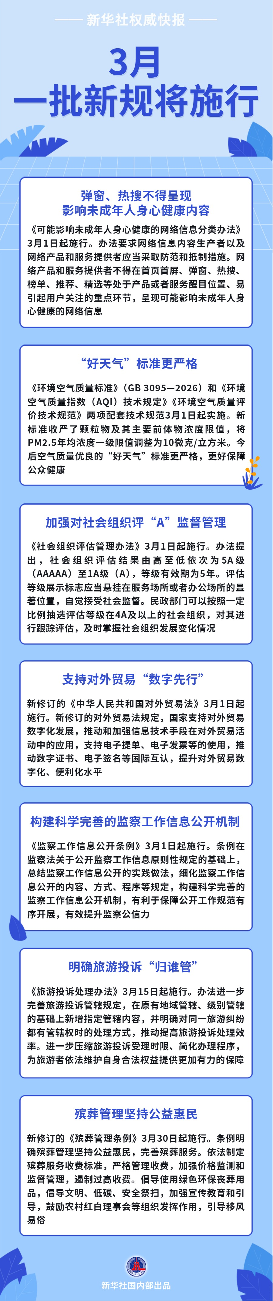
3月,一批新规将施行
时间:2026-02-27
来源:新华社
首页首屏、弹窗热搜等不得呈现影响未成年人身心健康的网络信息;“好天气”标准更严格,更好保障公众健康;加强对社会组织评“A”监督管理……3月,一批新规将施行,一起来看!
官方抖音
官方微博
官方微信
返回顶部